重庆渝通天然气管道有限公司委托重庆两江源环境影响评价有限公司编制的《南川-两江新区天然气管道工程项目环境影响报告书》已基本完成小+百+姓+网。依据《中华人民共和国环境影响评价法》、《环境影响评价公众参与办法》(生态环境部令第4号)等相关法律法规要求,为推进和规范项目环境影响评价的公众参与,现将本项目环境影响报告书进行公示,敬请社会各界人士提出相关意见。
一、环境影响报告书全文的网络链接及查阅纸质报告书的方式和途径
(1)《南川-两江新区天然气管道工程项目环境影响报告书》网络链接
详见附件链接小_百_姓_网。
(2)查阅纸质报告书的方式和途径
查阅方式:现场查阅
查阅地址:重庆市南川区工业园区龙岩组团创业园综合楼209
二、征求意见的公众范围
征求意见的公众范围主要为项目沿线涉及的南川、巴南、渝北等环境影响评价范围内的公民、法人和其他组织。同时,也鼓励环境影响评价范围之外的公民、法人和其他组织为项目建设提出环保意见www.xbaixing.com小百姓网。
三、公众意见表的网络链接
详见附件链接。
四、公众提出意见的方式和途径
(一)电子意见
请公众下载公众意见表,并按表格要求填写全部内容后,将所填写的表格发送至邮箱:447350718@qq.com小~百~姓~网。
(二)纸质意见
请公众下载公众意见表,双面打印,并按表格要求填写完全部内容后,邮寄至项目业主单位。
五、公众提出意见的起止时间
2020年9月7日起,持续公开期限不得少于10个工作日x+b+a+i+x+i+n+g+c+o+m。
六、建设单位名称和联系方式
单位名称:重庆渝通天然气管道有限公司
单位地址:重庆市南川区工业园区龙岩组团创业园综合楼209
联系人:石磊
电话:15998978376
邮箱:447350718@qq.com
七、评价单位名称和联系方式
评价单位:重庆两江源环境影响评价有限公司
单位地址:重庆市渝北区财富中心国际公寓B区2栋2单元15-2
联系人:兰工
电话:13883591351
邮箱:31540161@qq.com
附件:1. 南川-两江新区天然气管道工程项目环境影响报告书全文公示
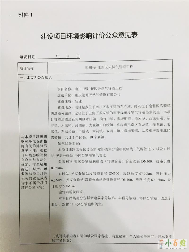
2. 建设项目环境影响评价公众意见表


