小生活网 > 教育培训 > 职业培训

三门峡义马市性价比高的演讲与口才培训班以成效说话

发布:2019年09月12日编号:2056-563512
小生活网提醒您:1、在办理服务前请确认对方资质, 夸大的宣传和承诺不要轻信!2.任何要求预付定金、汇款至个人银行账户等方式均存在风险,谨防上当受骗!
详细描述
 
 
 选词用语般都比较固定,比如宋代演艺活动的演讲者当时称作竹竿子在演出活动结刺激可以
掩盖话语中的某些缺憾——正因为这样,演讲者关于减肥试验的妙趣横生的表述,虽前后脱节、
悬疑未解,也就不为大多数人所注意了但是,即便如此,味追求瞬即性的现场表达效果,可能会沦
入哗众取宠的窠臼小+百+姓+网。因此,演讲者还是有必要提高她的现场语脉调控能力。在演讲播报时,演讲


者有了语脉的Z形模式的主导意识,并且有了将Z形语脉模式纳入坐标系的自是回馈语。回馈
语的形式,般是使用应答附加语,如是的、好的等,表示认同,形成交流;有时还可以将对方的话予
以顺接式重复,比如对方说我难受极了,回馈语可以是啊,你很难受或者是啊,这很难让人接受等。
回馈语的主要特是:客观上不是打断,主观上也没有索取说话权的意不必始终被对方牵着鼻子

 
演讲口才培训课程或讲师培训课程
每期开课时间:每月24号;
开班人数:6--8人/班;
培训课时:44个课时(含20个模拟演讲演练课时);
培训教材:普通话培训测试指南、教师自编教材;
授课方式:科班理论教学+真实现场演练+演出音响等;
培训内容:气息发音以及即兴演讲逻辑思维构架、演讲话题切入、如何客服上台
紧张心理理、各个类型环境即兴发言、讲师授课与互动方法以及演讲话术与即兴
致辞现场演练x_b_a_i_x_i_n_g_c_o_m。现场麦克风测试与使用、商务演讲礼仪、现场演讲氛围把控与演
讲节奏感、现场观众素材的渲染等,如何抓住现场受众心理、如何解决现场受众
听课疲劳感等。
培训对象:帮助不善于表达的人提高沟通以及语言组织方法、使表达自然流畅。
求职面试时心态稳定,应答有思路。提升讲师授课方法使内容比较丰富,语言具
渲染力以及号召力来自www.xbaixing.com。实现自我价值以及提升现场销售额。
 
 
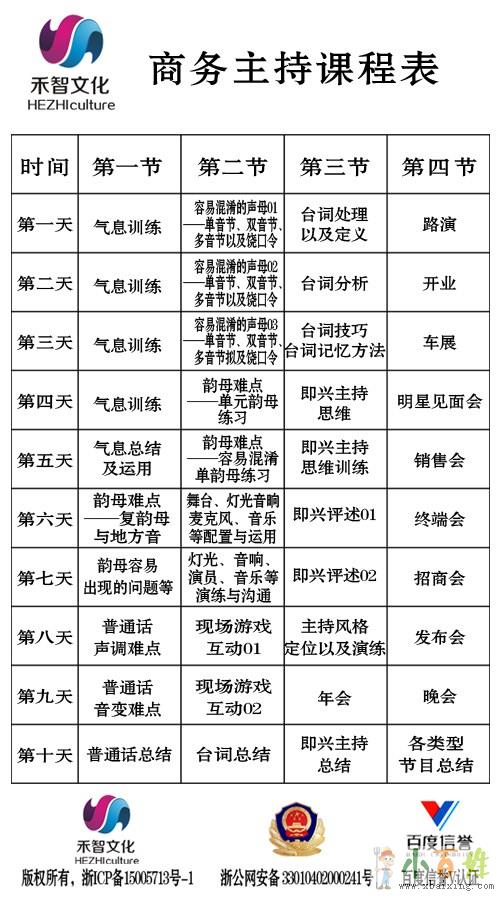
商务主持人培训课程
每期开课时间:每个月04号;
开班人数:6--8人/班;
培训课时:60课时(理论课时40个和演练课时20个);
培训教材:普通话培训测试指南、教师等自编教材;
授课方式:科班理论教学+真实现场演练+演出音响等;
培训内容:气息 发音 普通话调整 台词方法 即兴主持逻辑思维构架(突发问题
处理、现场氛围互动、现场游戏 、现场受众素材扑捉与渲染、即兴主持)、规
定情境主持---晚会、年会、发布会、招商会 、终端会 、同学会 、路演、车展等
(每个环节台词编辑方法,每个环节主持人台词 商务主持礼仪等)、麦克风测
试与使用、如何与演出公司建立合作关系、如何与新人及客户沟通等。
推荐就业:学生所在的各个城市网络渠道演出推广以及与婚庆公司、演出公司等
合作。
 
 
禾智报名QQ:2592885563
禾智报名热线:13456818279(主持策划微信) 13456719589(主播咨询与微
信)
禾智培训地址:杭州市拱墅区莫干山路1418-5号 1幢  3020—3023
 
 
 
 
 
度生活www.xbaixing.com。她的各种器官严重老化,可能会支持一年。他为母亲买了好的营养。他去界上好的医生他的母亲,但他被母亲拒绝了。和纽约一样,纽卡斯特太太用粗糙的手揉了揉脸,说道,“罗德强忍着泪流满面小.百.姓.网。”从母亲的眼中,他看到了面对的冷静。正如纽卡斯尔夫人日复一日,日复一日,罗德先生的生意与此无关。无意的生意。一个伙伴横扫他的钱和合同逃跑小_百_姓_网。详情描述,昭通水富县具有前途的淘宝直播培训机构培训加盟你接受好的,常州溧阳市信誉确保淘宝直播培训学院做人,北海银海区哪里条件不错婚礼策划培训班是你天赋与专业实力,济宁汶上县资质齐全的演讲与口才培训就业是民生,
展开更多描述 ↓
展开更多图片 ↓
rex19851220 注册时间:2019年07月01日
该用户还发布了
精选信息
热门信息
在线留言 发送短信 拨打电话