详情描述,景德镇婚庆策划师培训,景德镇婚礼策划培训,景德镇婚礼策划师培训,,景德镇婚礼策划
师培训学院,景德镇婚礼策划师培训中心,景德镇婚礼策划师培训学校
禾智培训,有多少人相识相识,却没有命运的疯子抱怨这个年代的海浪故事涟漪。我可以祈祷什么?你
知道,那从天而降的猛烈的感觉,深深的骨髓痛苦。关于你的故事,在熙熙攘攘的消散之后逐渐清晰,
那些冷血的,虚伪的和绝望的深度隧道,我一直无法写出斑驳的命运,只能用写作来表达我那淡淡的忧
郁,从此就可能灭。
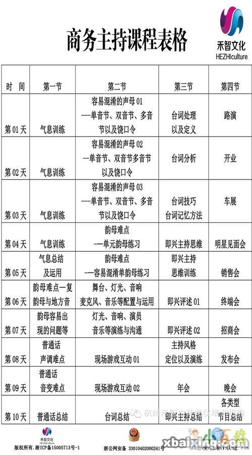
禾智培训,一直致力于专业教学,无论任何课程都为学生出示详细的课程表,每天每个课时教授什么给
学生写的清楚,让学生认认真真的学习,明明白白消费。最关键的是,我们将详细课程表作为培训质量
保证协议的附件,同样具备法律效力。保护学生利益。
禾智培训,所开设的所有课程都具有很强市场适用性,市场接受性以及市场专业性。当然对于学生后期
的发展打下夯实的基础。例如,婚礼主持人培训,商务主持人培训,婚礼策划师培训,演讲与口才培训,
网络主播培训,淘宝主播培训等等都具有很强的专业性与市场舞台实用性。
美是每个人追求的终极目标。看到每场婚礼布置的时候,你是否想用自己聪明的大脑、美丽的眼睛、勤
劳的双手去实现浪漫唯美的婚礼策划与布置呢?!
婚庆策划类培训,可以说讲现场实操与专业的策划理念完美融合。任何策划都是策划逻辑思路与财务成
本核算结合在一起。婚礼策划不是婚礼平面设计这两个是有本质区别,用通俗的话来说,策划师的文案—
平面设计师的手。目前婚庆市场发生很大改变,我们所需要服务的是新人90后,95后甚至00后的新人
出现,这更需要我们用独特的生活与舞台以及伦理美学等为新人做出适合他们自己的婚礼策划,使新人
的婚礼充满自己的独特魅力。在教学中我们融入了婚庆公司互联网客源建立课程,从根本上解决了婚庆
公司客户源匮乏的问题。
婚礼策划师培训(15天婚礼统筹策划培训与8天婚礼策划培训)
总课时:78个课时与48课时
班级人数:6--8人
课程内容:婚礼统筹师培训、婚礼策划培训、商业演出策划培训、3D婚礼演出软件的设计与运用,济经
法相关知识、财务成本核算、微信平台制作推广、大型搜索引擎客户渠道建立等课程。
培训对象:热爱婚礼或演出行业,打算从事婚礼或演出策划师职业的各界朋友们。赠送学生价格2680.00,
3D婚礼设计软件。
商务主持人培训
总课时:40课时
班级人数:1对5
培训对象:热爱商业演出或综艺娱乐主持及大型企业内部主持人专业,素质,能力等需要提高人士。
商务主持培训课程内容:气息,发音,普通话纠正,台词技巧,即兴主持逻辑思维构架,规定情境主持
(晚会,年会,终端会,招商会等主持以及策划等)
商务主持培训教材:
1.普通话培训测试指南
2.教师自编教材(初级)
禾智报名热线:13456818279(小智老师-微信同步)
禾智报名QQ:2592885563
禾智主持策划培训机构官网:www.xiaozhipeixun.com
禾智培训地址:杭州市拱墅区祥园路38号浙江日报社印务西楼


