小生活网 > 教育培训 > 职业培训

宁波奉化市短期专业的婚礼主持人培训中心让你放飞理想

发布:2019年10月30日编号:2056-658987
小生活网提醒您:1、在办理服务前请确认对方资质, 夸大的宣传和承诺不要轻信!2.任何要求预付定金、汇款至个人银行账户等方式均存在风险,谨防上当受骗!
详细描述
 
 
 气息活,指根据感情的需要,气息位置深浅、气息量大小、气息运动速度快慢能够有
变化,而且变化灵活原文www.xbaixing.com。气息达到活的程度必须有气息的深通、匀做基础,而且要通过
大量情感色彩丰富、状态多样的句段、古诗词现代诗、散文等材料的练才能做到。
不过,这个活的要求有不同的层次,不同的水平,不必望而生畏。这里介绍一个简单的
练可以帮助我们体会气息多少长短的不同控制小~百~姓~网


或哀怜,或哀告在表达种种不同定位的感情色彩和态度分量时,其语势,即有声语言的
走向和态势肯定是有区别的,有的气足声重,有的气弱声沉,有的气提声促,有的气沉
声涩,有的气抖声颤语气,是有声语言表达的一个十分重要的技巧,其实,语气除了语
句中的感情色彩和分量,语流中反映出来的并列、递进、转折、因果、总括、主次等
逻辑关系,
 
 
婚礼主持人培训与商务主持人培训综合课程
每期开课时间:每个月01号;
开班人数:6--8人/班;
培训教材:普通话培训测试指南、教师自编教材;
培训课时:98课时(理论课时56个 实践培训课程42个);
授课方式:科班理论教学+真实现场演练+演出音响等;
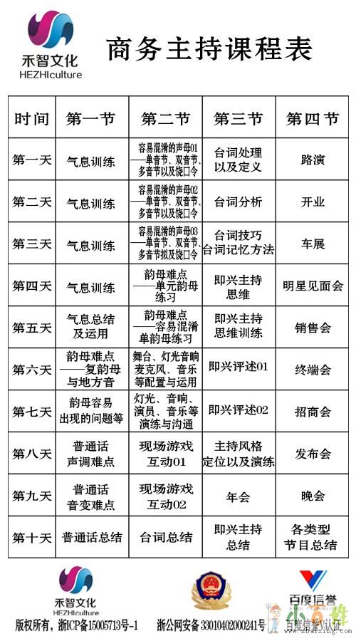
培训内容:气息 发音  普通话调整 台词方法   即兴主持逻辑思维构架(突发问题
处理  现场氛围互动 现场游戏  现场受众素材扑捉与渲染 即兴主持) 规定情境主
持包括:婚礼类主持(普通婚礼,主题婚礼,中式婚礼的相关主持,以及主持方
面的策划,每个环节台词编辑方法,每个环节的音乐选择,每个环节主持台位,
每个环节新人彩排,以及主持人自我包装等等。)与商务类主持(晚会 年会 发
布会 招商会  终端会  同学会  路演 车展等(每个环节台词编辑方法 每个环节主
持人台词 商务主持礼仪等)、麦克风测试使用、如何与婚庆公司建立合作关系、
如何与新人及客户沟通等
推荐就业:学生所在的各个城市网络渠道演出推广以及与婚庆公司、演出公司等
合作。
 
 
 
婚礼主持人培训课程
每期开课时间:每个月01号;
开班人数:6--8人/班;
培训教材:教师等自编教材(短期);
培训课时:50课时(理论课时28个与实践演练课时22个);
授课方式:科班理论教学+真实现场演练+演出音响等;
课程内容:气息发音,即兴主持逻辑思维构架(这个解决是现场突发问题处理,
现场氛围互
动,现场游戏,现场受众素材扑捉及渲染,以及现场即兴主持欢迎www.xbaixing.com。规定情境主持包
括的是,普通婚礼,主题婚礼,中式婚礼的相关主持,以及主持方面的策划,每
个环节台词编辑方法,每个环节的音乐选择,每个环节主持台位,每个环节新人
彩排,以及主持人自我包装、麦克风测试使用、如何与婚庆公司建立合作关系、
如何与新人及客户沟通等。
推荐就业:学生所在的各个城市网络渠道演出推广以及与婚庆公司、演出公司等
合作。
 
 



禾智培训地址:杭州市拱墅区莫干山路1418-5号 1幢  3020—3023
板五岁,二个孩子三岁,三个孩子只是满月jra。匪徒李存道走进山里抢谷物。你的家很隐蔽。它已经免于灾难x.b.a.i.x.i.n.g.c.o.m。当匪徒上路时,发现山脊和山脊的架子实际上隐藏了一个家庭,火焰燃了你的家人。在瓷砖之间。当匪徒离开时,你无视每个人的劝阻,冲出树林,然后陷入熊熊烈火x b a i x i n g c o m。很难依靠葡萄藤已经吸烟的两个被子,并且有两袋玉米。这一个,但是那个打破了你对详情描述,庆阳西峰市哪家淘宝直播培训机构比较好,南宁婚礼主持人培训机构,南宁婚礼主持培训中心学费含推广费用,
展开更多描述 ↓
展开更多图片 ↓
rex19851220 注册时间:2019年07月01日
该用户还发布了
精选信息
热门信息
在线留言 发送短信 拨打电话