淮北商务主持人培训基地报名要求,杭州婚礼策划师培训中心课程内容包括哪些,亳州网红培训班哪家资质齐全
禾智培训,古代建筑技术的精致优雅一直让我着迷。古时候,护城河的护城河就在当时的南
阳市附近流淌,护城河沿岸的南阳城的城墙郁郁葱葱,雄伟壮观。今天,古城墙不再存在,
旧护城河仍然美丽。从护城河上升起的南阳新城,有着清澈的城市风貌和无限的魅力。该与
现代和现代的南洋人民一起,这个历史过程见了元朝建造的南阳古蜀门建筑。这座古老的
建筑群经历了元明清三朝。在中华民,
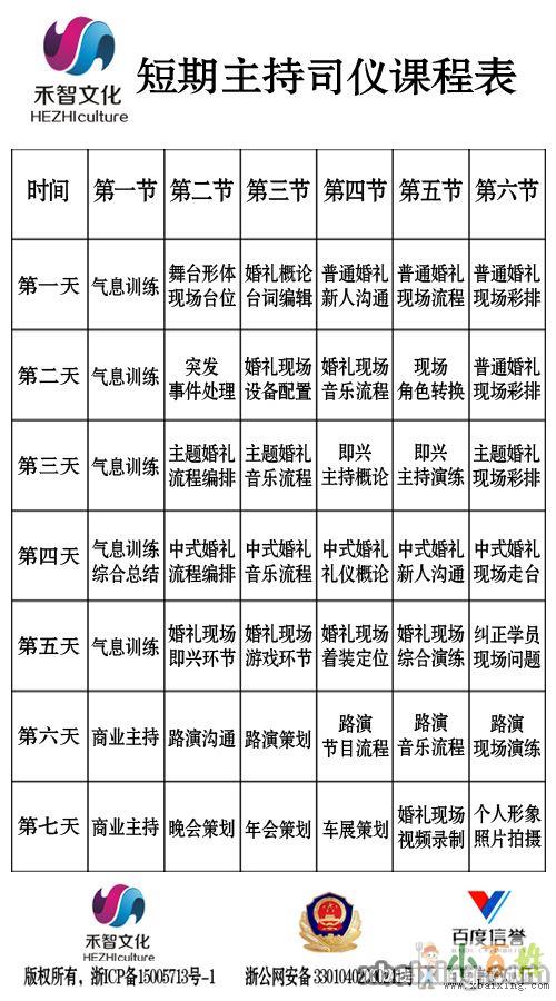
我们禾智文化是全为数不多可以给出详细课程表的机构,我们不仅在网页中有显示,在学
生来机构学习签质量保协议时我们都会附在合同当中并有单位盖章,每次上课,老师都会
首先发课程表从而也起到了一个督促老师的作用其次我们的主讲老师的功底也是非常的深
厚。自己是我们禾智联盟体的创始人也是主持的教授老师。
禾智培训创始人资料他本人16岁时入学解放军艺术学院学习表演专业兼修声乐且在大学期
间在老师的引导下学了一门经济类专业并且顺利获得双学位,在转业回地方之后在上海电台
做娱乐主持,固定周期录制节目,其他时间专注于学生的教学以及为学生做推广,自己也做
偶尔做主持,每场演出高达6000以上。综上所述,老师教授的课程是其通过多年的演出沉
淀以及学习的专业知识给每位学生进行的传授,让每位学生在短短的7-14天的时间里学到
更实际的一些可用的东西。
商务主持人培训
总课时:40课时
班级人数:1对5
培训对象:热爱商业演出或综艺娱乐主持及大型企业内部主持人专业素质,能力等需要提高的人士。
商务主持培训课程内容:气息,发音,普通话纠正,台词技巧,即兴主持逻辑思维构架,规定情境主持(晚会,年会,终端会,招商会等主持以及策划等)
商务主持培训教材:
1.普通话培训测试指南
2.教师自编教材(初级)
司仪培训
总课时:42课时
课程内容:气息、发音、新人彩排,各个环节台词编辑以及音乐选择技巧,即兴主持逻辑思维构架各类型婚礼主持策划等。
您将获得:
签署培训质量保协议;
推荐加入主持团队;
赠送46G音乐以及婚礼策划、台词等;
协助学生拍摄婚礼现场视频仪式部分;
各种大型网络推广及专业大型婚礼网站宣传推广。
禾智主持策划报名热线:13456818279(小智老师 微信同步)
禾智主播培训报名热线:13456719589(微信同步)
禾智报名QQ:2592885563
禾智主持策划培训机构网址:www.xiaozhipeixun.com
禾智培训地址:杭州市拱墅区祥园路38号 浙江日报社印务 西楼
湖州婚礼策划培训班选择哪个好,抚顺婚礼策划师培训班,衡阳淘宝主播培训学院加盟


