小生活网 > 教育培训 > 职业培训

济南婚庆司仪培训学校咨询方式春季烂漫

发布:2020年11月18日编号:2056-1340966
小生活网提醒您:1、在办理服务前请确认对方资质, 夸大的宣传和承诺不要轻信!2.任何要求预付定金、汇款至个人银行账户等方式均存在风险,谨防上当受骗!
详细描述


 发音时声带振动,软腭上升,关闭鼻腔通道x.b.a.i.x.i.n.g.c.o.m。注意唇收拢时不要向前撅,那样发音声音
显得浑浊,要得到比较圆润的u,在收圆嘴唇的同时两颊肌肉微微向外绷起,发音效果
就会好得多。服务路途。要做到与画面对位准确,有两个先决条件是,对司仪工作词、
画面要分析细致,段落、层次心中清楚。二是,掌握记忆画面进出和处理司仪工作与
画面对位的技术来源www.xbaixing.com。司仪工作处理,


一定是在分析理解司仪工作词和画面内容的基础之上。因为一般编导给我们的司仪
工作词不是分镜头本,通常只有大段落的划分,小层次根本不分,需要我们自己对画面
再细分,有时,一句话就是一个小层次。因此,司仪工作的准备工作细致,才能心中有底,
司仪工作自如。
 

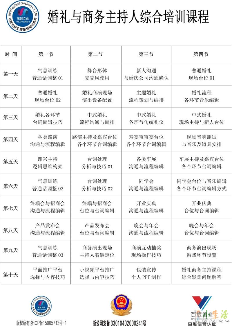
婚礼主持人培训与商务主持人培训综合课程
每期开课时间:每个月01号;
开班人数:6--8人/班;
培训教材:普通话培训测试指南、教师自编教材;
培训课时:70课时(理论课时40个与自习实践演练课时30个);
授课方式:科班理论教学+真实现场演练+演出音响等;
培训内容:气息 发音  普通话调整 台词方法   即兴主持逻辑思维构架(突发问题
处理  现场氛围互动 现场游戏  现场受众素材扑捉与渲染 即兴主持) 规定情境主
持包括:婚礼类主持(普通婚礼,主题婚礼,中式婚礼的相关主持,以及主持方
面的策划,每个环节台词编辑方法,每个环节的音乐选择,每个环节主持台位,
每个环节新人彩排,以及主持人自我包装等等小~生~活~网。)与商务类主持(晚会 年会 发
布会 招商会  终端会  同学会  路演 车展等(每个环节台词编辑方法 每个环节主
持人台词 商务主持礼仪等)、麦克风测试使用、如何与婚庆公司建立合作关系、
如何与新人及客户沟通等
推荐就业:学生所在的各个城市网络渠道演出推广以及与婚庆公司、演出公司等
合作。
 
 
 
 
商务主持人培训课程
每期开课时间:每个月04号;
开班人数:6--8人/班;
培训课时:48课时(理论课时28个与自习实践演练课时20个);
培训教材:普通话培训测试指南、教师等自编教材;
授课方式:科班理论教学+真实现场演练+演出音响等;
培训内容:气息 发音 普通话调整 台词方法 即兴主持逻辑思维构架(突发问题
处理、现场氛围互动、现场游戏 、现场受众素材扑捉与渲染、即兴主持)、规
定情境主持---晚会、年会、发布会、招商会 、终端会 、同学会 、路演、车展等
(每个环节台词编辑方法,每个环节主持人台词 商务主持礼仪等)、麦克风测
试使用、如何与演出公司建立合作关系、如何与新人及客户沟通等。
推荐就业:学生所在的各个城市网络渠道演出推广以及与婚庆公司、演出公司等
合作。
 
 
 



禾智培训地址:杭州市拱墅区莫干山路1418-5号 1幢  3020—3023
对岸正在运行的大型橙色机械x~b~a~i~x~i~n~g~c~o~m。中俄边界与黑龙江水域分开。他们有什么样的设施?他们没有介绍他们。他们只是说近有渔民在这里抓鱼。其中许多是由于物种不同而在俄罗斯养殖的www.xbaixing.com。铁路未开通,但河上的货物通常开通。一艘来自俄罗斯方面的货船刚刚卸下货物并停在河边,上面悬挂有中旗。这是通江港的位置,并详情描述,温州平阳县婚庆策划培训班学费如何招财进宝一起齐,吉安永新县婚礼策划师培训机构幸福快乐到永久,襄樊襄城区有主持人培训让心底更静,淮安金湖县有年会主持人培训机构更上一层楼
展开更多描述 ↓
展开更多图片 ↓
rex19851220 注册时间:2019年07月01日
该用户还发布了
精选信息
热门信息
在线留言 发送短信 拨打电话