详情描述,南通口才培训学校,南通演讲主持培训学校,南通演讲与口才培训学校,南通口才与演讲
培训学校
禾智培训,凌晨六钟,清晰的孩子也藏在云中,忍不住要离开,校园行人很少,我骑自行车,摇了
摇松弛的松弛困倦的眼睛。校园风光如常,依然绿莹莹,繁荣,在西公园后,看到绿草,在亭子里飞
翔,他们想到十七年,让人联想到冬天清理了树枝和叶子的池塘,鸟儿唱歌。在这里寻找春天。想再
次感受到这个停车场,不幸的是心中悬挂在池塘北边。
禾智培训,永远不用所谓的名气说话,不靠同行吹捧招生。我们只用专业,只用实力,只用为学生
结业后的各大搜索引擎等首页演出推广说话。
禾智培训是杭州乃至全国为数不多的有实力每个月开全日制的培训机构。同时也是全国少有的为学生
提供详细课程表的机构。机构创始人小智老师,凭借多年电台直播、舞台以及多年授课经验独创出更
符合市场需要的---婚庆策划培训,商务主持人培训,婚礼司仪培训,演讲口才培训,网络主播培训,
淘宝主播培训等相关培训课程。
想提高与人沟通技巧?!想克服上台心理恐惧感吗?想轻松调整思路当众演讲吗?想让声音更具渲
染力与感染力吗?!想在大众面展示你的综合素养吗?如果你想实现自己真正人生价值?
演讲口才类,是将舞台、授课、现场、人际、口才、交流、思维等融合在一起的综合课程。学习的
同时重新梳理及构筑逻辑构架,打造属于自己的三维统一逻辑构架思维空间。让交流更顺畅,让演
讲更贴近人心,让思维更活跃,让授课更精彩同时将健康阳光的专业知识传播出去。造福更多需要
帮助的人。
演讲口才培训
总课时:24课时
班级人数:1对5
培训对象:帮助不善于表达的人提高沟通以及语言组织技巧、使表达自然流畅。面对领导专家讲话,
求职面试时心态稳定,应答有思路。提升讲师授课技巧使内容更加丰富,语言更具渲染力以及号召性。
最终实现自我价值以及提升现场销售额。
演讲口才培训课程内容:气息、发音以及普通话纠正、演讲与口才台词技巧、演讲口才逻辑思维构
架,即兴演讲以及保健品、美业、产品等讲师PPT制作以及授课技巧等。
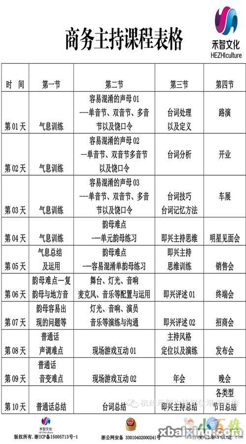
商务主持人培训
总课时:40课时
班级人数:1对5
培训对象:热爱商业演出或综艺娱乐主持及大型企业内部主持人专业,素质,能力等需要提高人士。
商务主持培训课程内容:气息,发音,普通话纠正,台词技巧,即兴主持逻辑思维构架,规定情境主
持(晚会及年会,终端会,招商会等主持以及策划等)
商务主持培训教材:
1.普通话培训测试指南
2.教师自编教材(初级)
学生切记以下选择机构的要:
1,国家对于公办学校是有严格的资格审核程序,那么对于婚礼主持,商务主持,网络主播培,婚庆策
划师等培训所以请认准培训机构等字眼就可以了。这样类型的培训是没有国家公办的。
2,在选择培训机构时候一定要看是否有详细课程表(每天每个课时规定的很清楚)千万勿信授课大纲
当学生拿详细课程表时才可以监督老师授课。保护自己合法利益。
3,一起定要与机构签署培训质量保证协议,并将详细课程表附在培训质量保证协议里作为附件。切记
千万不要附授课大纲。
4.切勿相信拍现场模拟婚礼主持视频等,对于公司来说模拟视频--公司是不看的更不会用新人。凡是
说推荐加入主持团队以及加演出群,基本都是忽悠学生的。
5.一定要看培训机构的官网详细课程等。最关键的要下拉到网站首页底部,看是否是有国家工信部以
及国家行政部门的资质审核等。
6.培训机构要有自己的各大搜索引擎首页演出关键词推广等才是最靠谱的。这样才对学生实习就业保
障。
禾智报名热线:13456818279(小智老师-微信同步)
禾智报名QQ:2592885563
禾智主持策划培训机构官网:www.xiaozhipeixun.com
禾智培训地址:杭州市拱墅区祥园路38号浙江日报社印务西楼


